资金合规出境-全解境外投资备案(ODI备案)
来源:未知 作者:admin 时间:2026/01/21
目前国 内 市场饱和,竞争愈趋激烈,越来越多的投资者把目光放在了海外,怎么样拓展海外市场成为投资者关心的重要话题之一,除了投资战略,进入市场前又需要做什么准备工作呢?本编详细讲述境外投资备案政策及其对投资海外带来的影响。

什么是境外投资备案?
境外投资备案(Overseas Direct Investment,“ODI”),是指我国境内企业(即“投资主体”)直接或通过其控制的境外企业,以投入资产、权益或提供融资、担保等方式,获得境外所有权、控制权、经营管理权及其他相关权益的投资活动。
简单理解,内地企业如果要投资港澳台地区或其它国家和地区的企业时,无论是新设立公司还是并购股权,只要是涉及直接或者间接取得境外公司所有权、控制权或者经营管理权时,就需要进行境外投资备案。
境外投资备案主要涉及三个部门的备案或核准、登记,即发改、商务以及外汇主管部门。一般企业对外投资,只需要备案即可,但境外投资涉及敏感国家和地区、敏感行业的,还需要实行核准管理,审核难度更高些。
为什么要做境外投资备案?
Z根本的原因在于向商务部和发改委发起申请对这笔资金的汇出或者对国内企业的境外投资的行为进行合规合法化说明。
我们先了解一个概念:外汇管制,我们国家对于境外投资是有外汇管制的,无论是个人还是企业投资,国内的钱想出去是不能超过一定额度的,比如每人每年有5万美金的外汇额度,超过这个额度钱是不能汇出境外的,同理,企业也有外汇额度限制,唯一合理合法的方式便是做境外投资备案,才能把国内的资金转移到境外使用,并且这笔投资在海外获得的收益可以合法的回流国内。所以,对于有境外投资或者上市的公司来说,境外投资备案是绕不过去的必经之路。
除此之外,做境外投资备案还有什么好处呢?
享受投资地政策及税务优惠
开拓境外市场,更容易获得投资地政策或税务优惠,帮助加快企业资本积累。
增强企业形象及影响力
有实力开拓海外市场,可以增加消费者对国内企业认可程度,增加企业附加价值。
避免国外贸易壁垒
有效利用两个市场,两种资源,可以规避不同贸易政策带来的壁垒,后期若境外资金返程回国投资,可享受政府给予的资金补贴。
优化资源配置
统筹境内外企业的发展,可以整合及优化两边的资源。
境外投资备案申请条件是什么?
1、符合境外投资定义
境内企业通过新设、并购及其他方式在境外拥有非金融企业或取得非金融企业的所有权、控制权、经营管理权及其他权益的行为。
2、国内公司成立时间及要求
主体需要为我国境内依法成立的企业。但是成立时间不满一年的企业,无法提供完整的经审计的财务报表的,一般无法通过审批部门的核准或备案。
股东背景,资金来源,投资真实性
无法具体说明境内股东或合伙人背景、资金来源(例如:自有资金、银行贷款、以募集资金等合规方式获取的资金)以及境外投资项目真实性的,很难通过审查。
3、国内公司财务要求
Z近一年独立第三方会计事务所出具的审计报告不能出现亏损;净资产回报率Z好高于5%,同时资产负债率Z好低于70%。
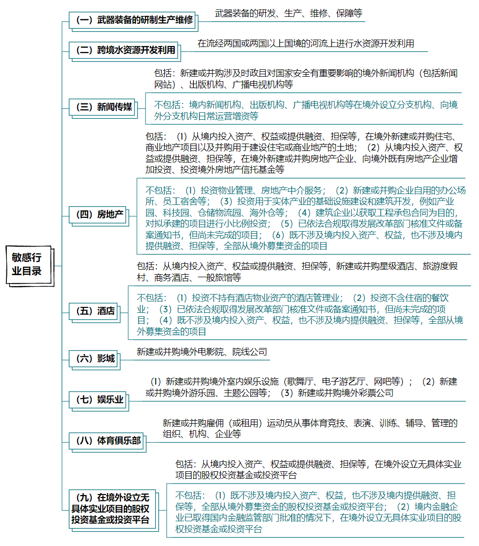
延伸下,有哪些行业是敏感的?前面有提到过,境外投资敏感行业很大概率需要实行核准管理,审核难度更大。这里不是说一点投资空间都没有,而是这些项目能通过的,一般基于两点,一是政府间的合作项目,二是部门在征求意见过程中,有关行业主管部门及驻外使馆明确表示支持该项目。
下图展示了敏感行业,仅供参考(以Z新政策为准)

办理境外投资备案需要什么资料?
1、境外投资备案表
2、企业营业执照
3、境内企业资信证明(证明内容为存款证明,证明书上余额需要大于投资额)
4、对外投资设立企业或并购的相关章程
5、公司相关的董事股东会决议或者出资决议
6、境内企业Z新的审计报告
7、前期工作落实情况说明(包括尽职调查、可行性报告、投资资金来源情况说明、投资环境分析评估、银行出具的融资意向书等)
8、并购类的对外投资需要提交《境外并购事项前期报告表》
9、境外投资真实性承诺书
10、公司股权架构图
以上准备资料(包括但不限于),且每个地方政策略有不同,以当地政 府 部门要求为准。
境外投资备案流程是什么?
境外投资(ODI)备案涉及到商务部、发改委以及外汇局三个部门。
首先,境内企业股东需要向省级商务部门和省级发改委办理ODI备案手续。商务部负责整体审批企业境外投资事项,为符合要求的企业颁发《企业境外投资证书》。
其次,发改委负责监管企业境外投资行业流向,为满足条件的企业颁发《境外投资项目备案通知书》。
Z后,外管局负责监管外汇登记和资金出境的相关手续。备案手续完成之后,需要根据《境内机构境外直接投资外汇管理规定》,在银行完成外汇登记手续。
整个流程耗时将近2-3个月,办理成功后会得到两份分别由商务部和发改委颁发的证书——《企业境外投资证书》和《境外投资项目备案通知书》需要注意的是:如果是涉及敏感行业,无论项目投资金额大小,一律提交商务部和发改委进行核准。

不做境外投资备案后果是什么?
如果国内企业做境外投资,而没有做境外投资备案,用不合法方式投资,将会产生严重的影响及后果。
警告或禁止投资项目
投资主体可能会被中止或停止实施境外投资并处以警告。
依法处罚
如果有提供融资、担保的,依法依规处罚。
无法返程回国投资
如果境外子公司要返程投资回大陆,如果没有办理境外投资备案手续,无法完成返程投资。
无法享受国内补贴政策
无法享受国内政府相关补贴和奖励,包括境外知识产权纠纷和“两反一保”应诉补贴等。
以上根据深致远王经理实际办理经验撰写,详情可点主页私信咨询。
服务机构推荐:
关于深致远,自2005年成立至今,依靠精英团队、深厚资源、成功为上万家企业及个人提供优质的金融与商务服务。前海招商合伙人,以自贸区为起点,联通粤港澳大湾区,辐射全国,覆盖全球,现已成长为全球一站式企业高端服务提供商,拥有丰富的经验与社会资源,主要办理业务为前海企业入驻与续签、各类公司收购、变更、全金融牌照申请、会计审计业务、香港海外移民、综合金融服务和许可审批。


